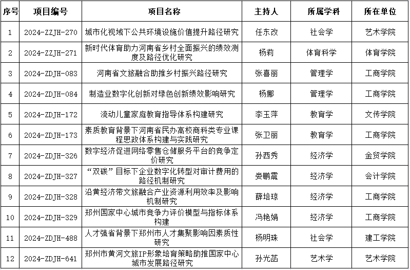
根据《河南省教育厅办公室关于2024年度河南省高校人文社会科学研究一般项目申报工作的通知》(教办社语〔2023〕108号),beat36512项2024年度河南省高校人文社会科学研究一般项目获批立项。请各课题组认真组织实施,在规定时间内保质保量完成课题研究。

科研处
2023年9月27日
根据《河南省教育厅办公室关于2024年度河南省高校人文社会科学研究一般项目申报工作的通知》(教办社语〔2023〕108号),beat36512项2024年度河南省高校人文社会科学研究一般项目获批立项。请各课题组认真组织实施,在规定时间内保质保量完成课题研究。

科研处
2023年9月27日