近日,教育部网站发布了《关于第三批国家级一流本科课程认定结果的公示》。《公示》提到根据《教育部关于一流本科课程建设的实施意见》和《教育部办公厅关于开展第三批国家级一流本科课程认定工作的通知》的有关要求,经教育部组织网络评审和会议评审,拟认定管理学院《ERP沙盘模拟实验》课程荣获国家第三批一流本科课程。
该课程成功入选国家一流本科课程,实现beat365国家级课程建设项目零突破,为学院内涵建设再添新佳绩!这不仅是对该门课程建设质量的最高认可,更是学院本科教育教学改革成效的集中体现,是学院聚焦审核评估和内涵式发展的有力佐证,为学院未来质量发展注入强劲动力。
1.引领课程建设
自 2018年起,《ERP沙盘模拟实验》课程组便以打造高质量教学标杆为目标,开启了持续深耕的课程建设征程。课程组立足企业经营实践需求,创新采用线上线下混合式教学模式,将虚拟沙盘操作与真实商业场景深度融合,让学生在沉浸式体验中掌握企业资源规划核心逻辑。团队深知,优质课程需在迭代中持续精进,课程组围绕“提升学生研究性思维与实践创新能力”展开团队建设与借鉴学习,凭借扎实的教学设计与出色的教学效果,课程建设取得了一系列成绩。

课程核心团队

ERP课程建设成果一览表

河南省线上线下混合式一流本科课程证书

河南省本科教育线上教学优秀课程二等奖证书

河南省线上一流本科课程证书


河南省本科高校研究性教学示范课程
2.配套资源建设
课程组基于课程编写应用型校本教材《ERP理论与应用教程》,教材立足于产教融合与数字化教学创新,教师团队与用友新道、杭州贝腾等企业协同开发,历经多年教学实践迭代与多轮内容重构,系统整合了ERP理论框架、实战案例,并配套开发了数字化教学资源与实验平台。
该教材2020年获评河南省“十四五”规划教材、2021年在河南省首届全省教材建设奖评选中获二等奖,并于2024年获推申报“十四五”国家级规划教材、2025年获推参评河南省教材等级评定暨第二届全国教材建设奖全国优秀教材。该教材的建设成果直接支撑了ERP沙盘模拟实验课程的优化与升级,为其提供了坚实的理论依据和实践指导,推动该课程成功获批河南省精品在线开放课程、省级一流课程,并于2025年入选国家级一流本科课程,实现了教材与课程协同共进、理论与实践深度融合的育人新生态。


河南省“十四五”规划教材建设名单

河南省“十四五”规划教材

河南省首届全省教材建设二等奖证书

“十四五”国家级规划教材申报书

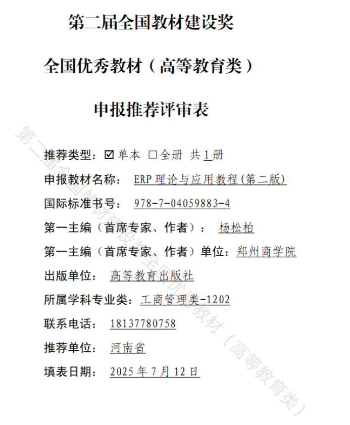
第二届全国教材建设奖全国优秀教材申报表
3.助推专业建设
《ERP沙盘模拟实验》以其独特的实践教学模式和前沿的教学内容,成为专业建设的强力助推器。从2012年到2025年间,基于课程建设推动工商管理重点学科、特色品牌专业、实验示范中心、优秀教学组织、一流专业建设、专业资助项目等立项多项省级成果,助推学科专业蓬勃发展。

课程助力专业建设教学质量工程一览表

beat365工商管理(二级)获批河南省第九批重点学科

beat365ERP综合实验教学中心获批河南省实验教学示范中心


beat365工商管理专业获批河南省特色专业
4.培养学生能力
《ERP沙盘模拟实验》充分发挥“以课带练、以练促能”的核心赋能作用,深耕社团建设,全程指导学校ERP创新创业者协会发展,通过开设企业经营专题训练营、举办校内沙盘模拟对抗赛等常态化活动,将课堂理论转化为沉浸式实践,让学生在模拟企业运营中深化认知、积累经验;聚焦学科竞赛,以课程为核心,协会为载体,组建专业指导团队,针对企业经营大赛、创业综合模拟大赛、三创赛等高水平赛事开展精准备赛训练。学校并获得“学创杯”全国大学生创业综合模拟大赛十周年突出成就院校。





获奖证书
近年来,学生团队在赛事中屡创佳绩,累计斩获国家级奖项70余项、省级奖100余项,不仅锤炼了战略决策、团队协作与风险管控等核心能力,更切实为应用型商科人才培养筑牢实践根基注入强劲动能。
《ERP沙盘模拟实验》课程,成功获批第三批国家级一流本科课程。这份荣誉,离不开学校的顶层设计与学院的精准赋能,是课程组凝心聚力、协同作战的成果,更是学院始终坚守教育初心、追求卓越教学的最好见证。
未来,课程组将继续以国家级一流课程为新起点,在学校与学院的支持下持续推动课程创新,为培养高素质应用型商科人才贡献更大力量。
