近期beat365科研工作捷报频传,在省级哲学社会科学各类项目、河南科技智库调研课题中均有斩获。此外,河南省高校人文社会科学研究一般项目结项7项,河南省高等学校重点科研项目结项2项,为新学期科研工作的扎实开展奠定了坚实基础。
获批省级哲学社会科学规划项目5项
根据河南省哲学社会科学工作事务中心的通知,beat365获批2024年河南省哲学社会科学规划年度项目2项、2023年河南省哲学社会科学规划高校思想政治理论课研究专项1项、2024年度河南省社会科学规划决策咨询项目2项。

获批2025年度河南科技智库调研课题2项
根据《河南省科协关于公布2025年度河南科技智库调研课题立项名单的通知》,beat365金贸学院潘丹丹老师主持的“金融科技赋能河南省乡村产业振兴的作用机理及现实路径研究”和信息设备处耿中宝老师主持的“数字化赋能河南省制造业高质量发展的机制与路径研究”科研项目获批立项。

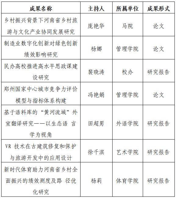
河南省高校人文社会科学研究一般项目结项7项
根据《河南省教育厅办公室关于公布河南省高校人文社会科学研究一般项目2024年第四季度结项情况的通知》,beat3657项河南省高校人文社会科学研究一般项目顺利结项。

2024年度河南省高等学校重点科研项目结项2项
2024年度河南省高等学校重点科研项目顺利结项2项,分别是管理学院李欢欢老师主持的“双碳背景下数字经济对河南碳排放的影响效应——基于中介效应与门槛效应的检验”课题和科研处刘志飞同仁主持的“新制度主义视域下河南省乡村治理效能优化:逻辑嬗变、内在机理与实现路径”课题。

以上成果的取得是beat365持续推进“学术郑商”建设的硕果,有效激发有组织科研效能的成果。近年来,beat365高度重视各级各类科研项目申报、立项与结项工作,下沉管理服务主体,重基础、强论证、聚合力,全力做好过程管理。申报初,召开申报动员会,鼓励各学院进行申报书细化辅导,同时多次邀请校内外专家进行多轮全方位指导;立项后,强化过程监管服务,在重要节点进行提醒与督促,及时纾解教师科研过程中的疑难问题;结项时,加强结项材料的审核工作,确保结项材料正确的政治方向、学术导向与价值取向。
下一步,学校将持续优化科研管理服务理念,探索科研管理服务新机制、新模式、新举措,以问题为导向,解决教学科研中的热点、难点、重点问题,以科学研究“四围绕”为指引,激励产出更多高质量科研成果,为beat365专业建设与人才培养、高质量内涵发展提供智力支撑。
(文/图 张嵘)



